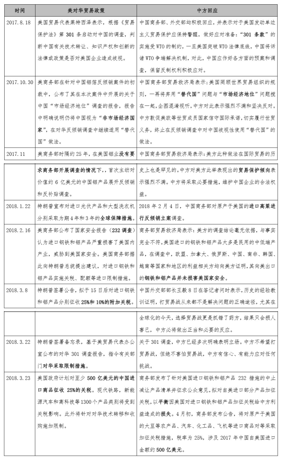
在全球经济缓慢复苏大背景下,特朗普上任后,美国立即退出TPP(跨太平洋伙伴关系协定),继而重新谈判NAFTA(北美自由贸易协定)。特朗普还在访问中国、德国、日本、韩国等主要贸易伙伴国时强调缩减贸易逆差等问题,可见美国贸易保护倾向逐步加重。
就中国而言,特朗普竞选期间就对中国巨大的对美贸易顺差颇有微词,并指责中国操纵汇率,甚至声明当选后将向中国进口商品征收45%关税。尽管特朗普上任伊始对中国态度有所缓和,并没有立即展开对中国贸易调查,但随着特朗普执政超过半年,美国对中国贸易调查迅速展开。
2017年8月中下旬美国对中国发起的“301调查”主要集中在技术和知识产权方面;10月美国表示不承认中国市场经济地位;2018年2月中旬美国对钢铝产品进口的“232调查”报告发布,中国出口的钢铝产品将被征收高额关税。美国对中国在技术和知识产权方面存在诸多不满,中美贸易摩擦将大概率升级,贸易战风险极可能加剧。3月以来中美贸易摩擦领域有所扩大,“301”调查结果或致贸易战蔓延。2002-2009年中国遭受美国“双反”措施和特保措施调查的行业主要是纺织、化工、金属制造及机械,随着中美两国产业及贸易结构的变化,纺织行业已不再是中美贸易摩擦的重要领域。但中国的电力设备、机械、钢铁、有色金属加工、塑料橡胶、化工等行业依旧是美国对中国发起贸易救济调查的重点领域。
日内瓦时间3月21日,世贸组织公布中国诉美国反补贴措施案(DS437)执行之诉专家组报告,裁决美方全部11项涉案反补贴措施违反世贸规则,要求美方纠正其违规措施。商务部表示:美方在执行世贸裁决过程中仍无视多边规则、继续沿用违规做法。一再滥用贸易救济措施,严重损害国际贸易环境的公平公正性,削弱多边贸易体制的稳定性。
去年6月美国对中国聚酯短纤发起反倾销、反补贴双反调查,涉案税号5503200025,涉案金额约8000万美元。商会6月初召开预警会议,成功组织3家企业(华宏、三房巷、华西村)参与无损害抗辩。2018年1月美国律师代表我方涉案行业参加本案听证会,在听证会上,陈述我方立场并提交详细初裁抗辩意见。3月初应诉企业接受实地核查,等待终裁结果。
目前美国服装和鞋类行业也加入越来越多的美国企业行列,反对美国总统特朗普对中国商品征收关税。美国服装鞋类协会(AAFA)与其他16个相关企业团体致信白宫,呼吁美国不要对中国商品征收关税。AAFA很多成员都依赖进口。此外还有80多家鞋类公司写信反对上述关税。
近期美国对中国贸易政策动向暂汇总如下:

(标题:美国贸易保护大棒挥舞 中美摩擦领域有所扩大)
AAA免责声明:本站发布的有些文章部分文字、图片、音频、视频来源于互联网,并不代表本网站观点,其版权归原作者所有。如果您发现本网转载信息侵害了您的权益,如有侵权,请联系我们,我们会尽快更改或删除。
联系人:杨经理
手 机:13912652341
邮 箱:34331943@qq.com
公 司:昆山市英杰纺织品进出口有限公司
地 址:江苏省昆山市新南中路567号双星叠座A2217